1、 文档目标
介绍AD中的Smart Edit功能。
2、 问题场景
Smart Edit提供了两种不同的方法来执行复杂的字符串修改。
3、软硬件环境
1)、软件版本:Altium Designer 23.11.1
2)、电脑环境:Windows 10
3)、外设硬件:无
4、解决方法
1)、在SCH LIST中批量选中编辑对象,单击鼠标右键,可以选择“智能编辑”指令。(单独选一个对象无法使用)

图1
2)、批量选中要修改的字符对象后,在属性面板中找到对象边上的“...”标记,也能打开Smart Edit界面。

图 2

图3
3)、在左侧“From”处输入要被替换的字符串,在右侧“To”处输入替换的字符串。下方“Replacement string“会显示替换语法。如图4和图5,将字符串PA换成PB。

图4

图5
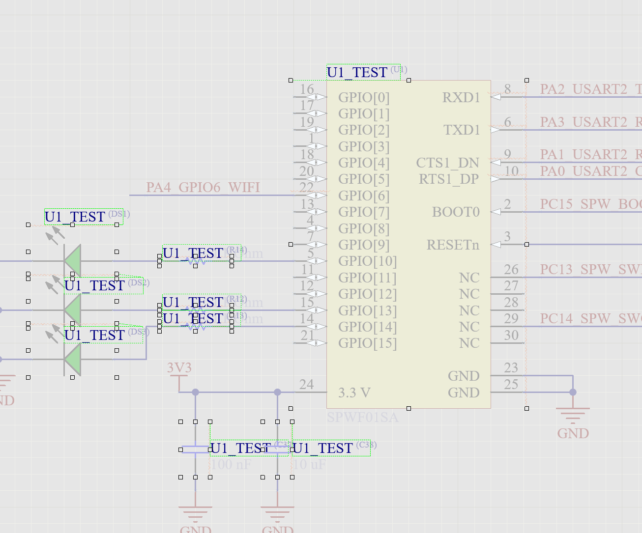
4)、Formula可以将特定的函数表达式用于选定的字符串,表达式可以包含任何适用于字符串的内置函数(在Altiumlive官网可以查询)。如果要将属性的当前值用作表达式的一部分,则需要使用属性的全名或者使用感叹号来引用此原始值。使用属性名称时,如果名称包含空格,则必须将其替换为下划线。
例如:给图纸上所有的元器件位号加上“TEST"的后缀,可以这样写表达式:Name+'_TEST'或者!+'_TEST'。

图6

图7

首页 > 资源中心 > FAQ
