1、 文档目标
原理图优化走线&总线的使用设置。
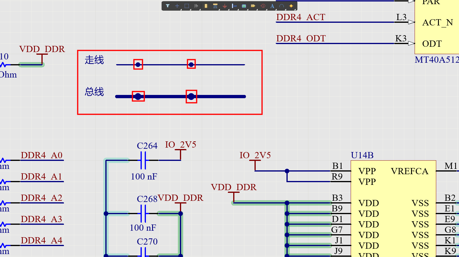
2、 问题场景
在原理图中进行走线和总线连接时,单根线上没有进行相交就会出现锚点的现象。

图 1
3、软硬件环境
1、软件版本:Altium Designer 23(无版本限制)
2、电脑环境:Windows 11
3、外设硬件:无
4、解决方法
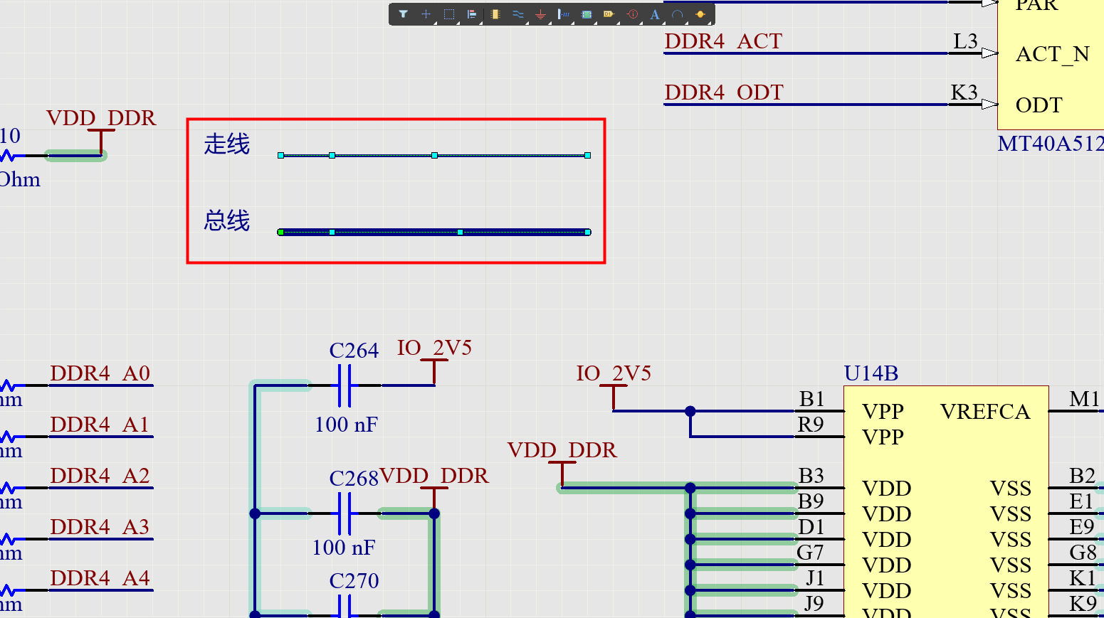
此种情况常见于走线和总线的布置过程中,人为因素导致的重复布线现象。为了避免这类错误的发生,我们可以利用软件中的设置开启相关功能。这样,系统就能够智能检测并提示相关的重复布线问题,有效降低人为因素的干扰。
打开【优选项】->【Schematic】->【General】,将【优化走线和总线】复选框勾选。点击【确定】

图 2
当出现人为重复布线时,系统将会进行自动化的检测和分析。将二者进行融合,与正常布线无异。

图 3

首页 > 资源中心 > FAQ
